365英国上市公司(集团)官方网站-Global Platform
集团首页
校内办公网
书记信箱
经理信箱
首页
关于我们
党建工作
学科专业
团队队伍
人才培养
科学研究
员工工作
招生计划
就业创业
员工之家
博学多识
新闻通知
领导信箱
365英国上市公司简介
机构设置
岗位职责
党员教育
工会工作
党史学习教育
专业简介
专家教授
博士风采
骨干教师
教学管理
教学研究
课程建设
教材建设
实践教学
科研项目
学术交流
团学工作
特色活动
荣誉展示
心理教育
资助工作
武装工作
医保工作
招生计划
就业信息
校招信息发布
就业创业政策
就业创业指导
就业手续办理
员工组织
成员名册
知名员工
考研员工风采
感恩回馈
博学多识
就业创业政策
校招信息发布
就业创业政策
就业创业指导
就业手续办理
就业创业政策
当前位置:
首页
>>
就业创业
>>
就业创业政策
>>
正文
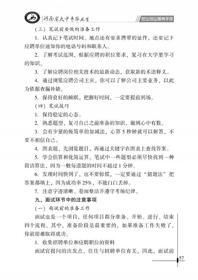
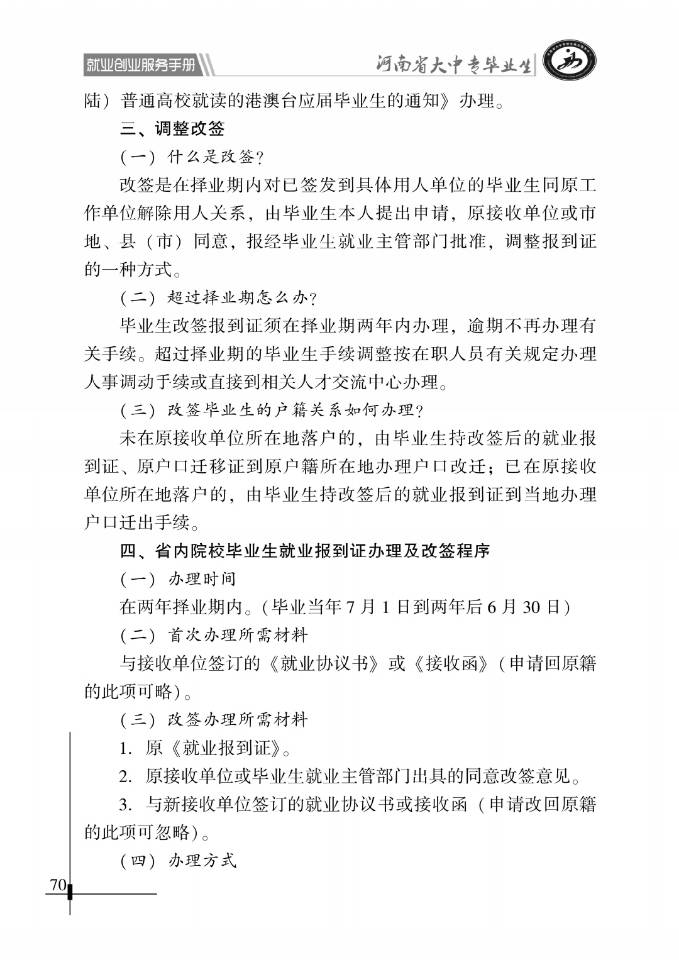
河南省大中专毕业生就业创业服务手册(2022年)
2022-04-24 14:58
365英国上市公司
【
关闭窗口
】
地址:郑州市惠济区英才街146号 邮编:450044
365英国上市公司(英才校区)教学办公楼315办公室
微信公众号 抖音账号
Copyright© 2025 All Rights Reserved.
365英国上市公司(集团)官方网站-Global Platform 版权所有
联系电话:0371-63515052
网站维护:院团学会新闻部