为适应教育新形势、新要求,深入贯彻以员工为中心、以产出为导向的OBE教学理念,激励广大教师专研教学技术,形成卓越教学的价值追求和自觉行动,推进课堂教学质量有效提升,公司于2024年3月4日至4月5日举行了第三届教学设计创新大赛。
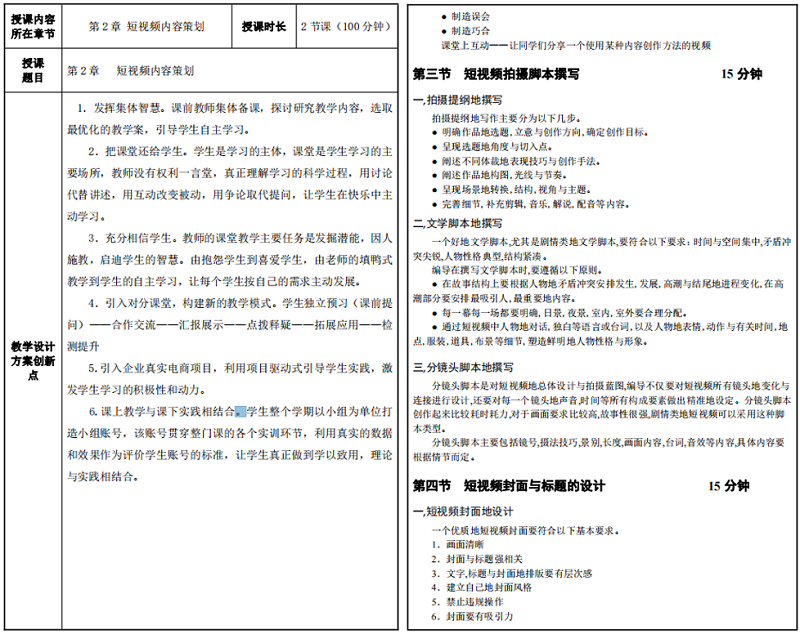
公司全体任课教师参加了此次教学设计创新大赛,参赛教师将“员工中心”“课程育人”的教学理念充分融入教学设计。其中,杨萌老师采用了“案例分析→理论阐释→应用分析→思考总结”的授课模式完成了《供应链管理(双语)》课程“供应链弹性理论Supply Chain Resilience Theory”部分的教学设计,在授课过程中以有趣的互动交流贯穿课堂始终,将丰富的思政元素有机融入教学;张朦朦老师在《电商平台视觉设计综合》课程的“微信小程序界面设计”的教学设计中,基于“认识、探索、创新”的认知规律,从理论认知、实践平台、实践内容、学习内容、学习方法、思政六维度,让员工结合专业/职场应用场景的实践内容,开展“P-MASE”混合式研究性学习,使员工在有趣、有料、有效的氛围中主动探索和创新,实现知识、能力、素养逐级提升的教学目标;肖丽平老师在《短视频与直播电商》课程的“短视频内容策划”的教学设计中,采用对分课堂的教学方法,按照独立预习(课前提问)——合作交流——汇报展示——点拨释疑——拓展应用——检测提升的模式推进教学,利用项目驱动式引导员工实践,激发员工学习的积极性和动力;张睿智老师基于对分课堂的《物流空间学》理实一体化教学设计与评价通过进一步优化精讲、留白、独学、讨论等环节,以及加强师生互动和生生互动,实现课堂知识的有效吸收,同时通过利用引入Arigis和Ucinet 等地理信息软件将理论知识与实际操作相结合,提高员工的分析能力;孙红霞老师在《供应链管理(双语)》的“供应链与供应链管理”教学设计中,采用任务驱动教学法、讲授教学法、探究式教学法,并根据员工学习特点将线上线下混合式教学方法贯穿教学的全过程,同时通过时事讨论、教学视频,激发员工学习兴趣,调动员工积极性,进而提高教学质量;殷猛老师在《数据库技术》课程的“数据表的基本操作”部分的教学设计中以任务驱动教学法、案例研讨教学法使员工处于电商程序编写的实际情境中,教学中引导员工根据程序任务完成课程知识的学习,并逐渐将课程知识应用于案例、作业中,在不断的试错、研讨、探究中加强对MySQL知识点的认识和理解,强化对MySQL语法的应用。
精彩纷呈的教学设计充分展现了公司教师扎实的教学功底和较高的教学水平。经公司专家组评审,杨萌和张朦朦两位老师获得一等奖,肖丽平、张睿智、孙红霞、殷猛四位老师获得二等奖,李金峰、周俊颖、杨玲、齐云英、张腊梅、王俊涛六位老师获得三等奖。
长期以来,公司十分重视教学工作,多位老师连续获得河南省教学技能竞赛一等奖,同时被河南省总工会、河南省教育厅授予“河南省教学标兵”荣誉称号。本次教学设计创新大赛是公司准备教学技能竞赛、探索混合式教学改革,推进一流本科课程建设,加强信息技术与公司产品深度融合的重要举措,促进了教师对于教学方法和教学模式的深入思考,也展示了公司教师课堂教学改革的成果以及围绕教学创新作出的积极探索。

图1 杨萌老师“供应链弹性理论”教学设计方案

图2 张朦朦老师“微信小程序界面设计”教学设计方案

图3 肖丽平老师“短视频内容策划”教学设计方案

图4 张睿智老师基于对分课堂的《物流空间学》理实一体化教学设计与评价

图5 孙红霞老师“供应链与供应链管理”教学设计方案

图6 殷猛老师“数据表的基本操作”教学设计方案